HOME
ABOUT YUXIANG
PRODUCTS
SERVICE
CONTACT US
FAQ
CATALOGUE
EMAIL:yingli@magnets.com.cn
Producing Line
Producing Line
Our Magnet
NdFeB Magnet
SmCo Magnet
Magnetic Powder
Magnet Compound
Machinery
Demagnetizer
Parylene Coating
Compacting press
Hydraulic Press
Sizing Press
Sub-Sieve Sizer
Laser particle size analyzer
Oxygen content tester
Producing Line
Home
>
magnet products
>
Machinery
>
Producing Line
Producing Line
Producing Line
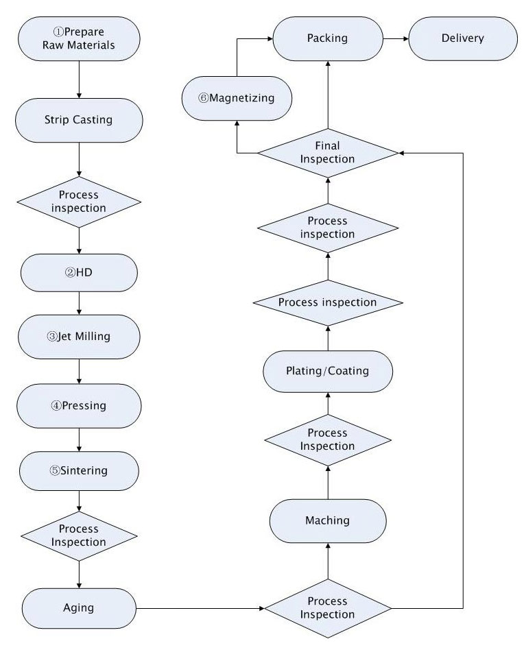
Sintered NdFeB Producing Line
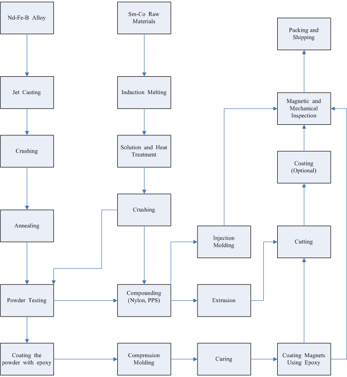
Polymer Bonded Magnet Product Line
INQUIRY
Contact Me
DESCRIPTION
Sintered NdFeB Producing Line
Polymer Bonded Magnet Product Line